As it is well received our was Featuring, "Japanese roundup problem Collection" was reborn in accordance with the new Japanese Language Proficiency Test! ✎ Both "Roundup N1 ~ N3" ...... ◆ Considering the ease of learning, it was divided into the "Vocabulary" in two volumes of "kanji", "vocabulary". Learning of "kanji" in "kanji vocabulary" and I can at the same time.
1 / 11
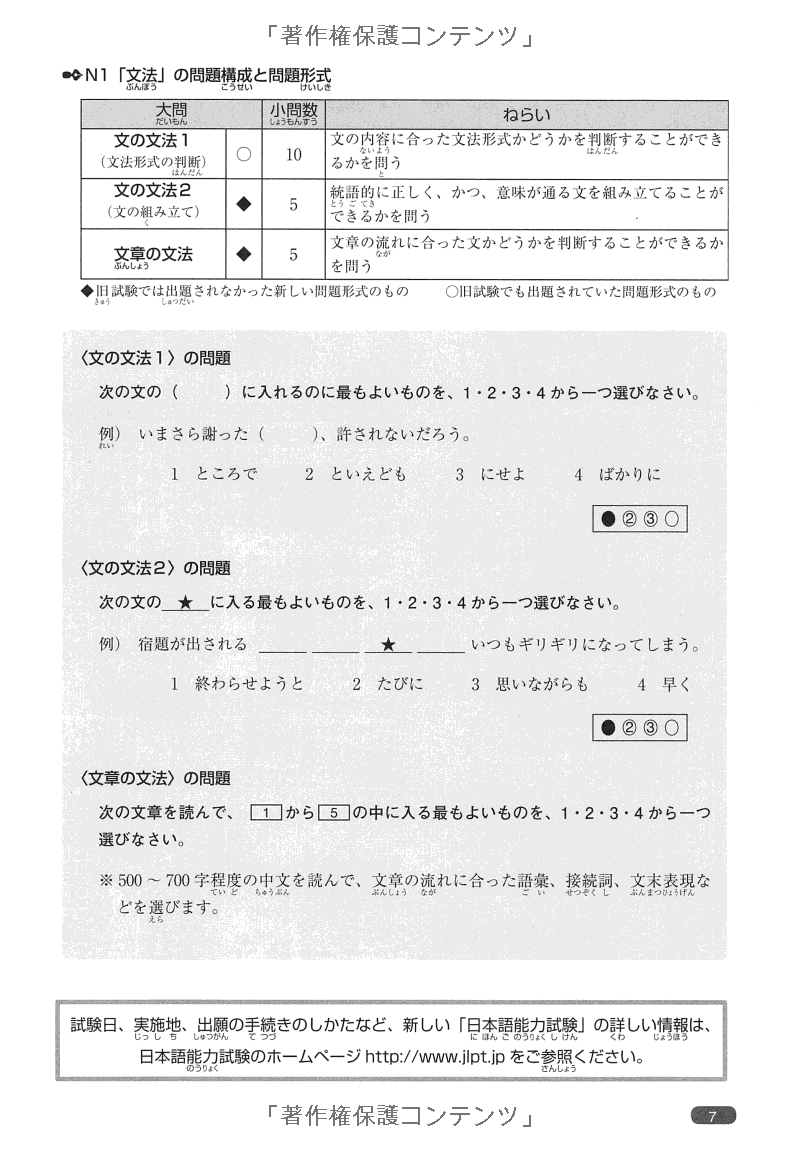
日本語総まとめ n1 文法 (「日本語能力試験」対策) nihongo soumatome n1 grammar
Tác giảSinko
4.9
1.2k đánh giá
Bạn đang theo dõi bộ truyện 日本語総まとめ N1 文法 (「日本語能力試験」対策) Nihongo Soumatome N1 Grammar - một tác phẩm novel hấp dẫn của Sinko.
Số trang
154
TrangNăm XB
2010
Nhà xuất bản
Nhà cung cấp
Tóm tắt nội dung
Sách Liên Quan
Các tác phẩm cùng chủ đề
















