Trước đây, khi tiếng Anh chưa là ngôn ngữ quốc tế trong môi trường toàn cầu hóa, xu hướng việc giảng dạy và học tập tiếng Anh tại Việt Nam thiên về hai kỹ năng ĐỌC HIỂU và VIẾT. Hệ quả là trong các thế hệ trước, nhiều người đọc hiểu và viết tiếng Anh thông thạo không kém người bản xứ được học hành tử tế; ngược lại, gặp khó khăn khi giao tiếp nghe-nói bằng tiếng Anh.
Từ thập niên 90 thế kỷ trước đây, giao tiếp ngôn ngữ bao gồm bốn kỹ năng cơ bản: NGHE – NÓI - ĐỌC - VIẾT. Do vậy khi nói đến tiếng Anh giao tiếp có nghĩa là cần phải giao tiếp được cả bốn kỹ năng trên. Phương pháp giao tiếp dựa trên sự phát triển kỹ năng ngôn ngữ của trẻ em: giai đoạn đầu tập trung vào phát triển NGHE - NÓI; giai đoạn phát triển tập trung ĐỌC VIẾT. Nói như vậy không có nghĩa là khi dạy kỹ năng nghe nói thì không có yêu cầu phát triển kỹ năng đọc viết và ngược lại. Đối với môi trường giao lưu ngôn ngữ và kinh tế toàn cầu và phát triển khoa học ngày nay, kỹ năng dịch thuật và phiên dịch cũng nằm trong giao tiếp ngôn ngữ bậc cao trong môi trường toàn cầu hóa. Vai trò của ngữ pháp trong phát triển ngôn ngữ luôn là nền tảng để học và phát triển một ngôn ngữ. Để phát triển một ngôn ngữ, dù đó là ngoại ngữ như tiếng Anh, nền tảng của ngôn ngữ là ngữ pháp, từ vựng và phát âm. Do vậy, vai trò ngữ pháp là để phát triển ngôn ngữ đúng và đủ để phát triển kỹ năng giao tiếp; ngữ pháp không chỉ để hiểu về ngôn ngữ mà để sử dụng đúng ngôn ngữ (not knowing about the language, but knowing the language). Điều này cho thấy học ngữ pháp tiếng Anh ở Việt Nam là đúng vì tiếng Anh là EFL (ngoại ngữ), không phải ESL (ngôn ngữ thứ hai), tuy nhiên sự yếu kém trong việc học và dạy ngữ pháp là để làm bài tập, sau đó là bài thi mà không dùng ngữ pháp trong các hoạt động ngôn ngữ (activities) và thực hành ngôn ngữ (tasks). Nhằm góp phần hỗ trợ học ngữ pháp, MIND MAP ENGLISH GRAMMAR là công cụ để hiểu biết tiếng Anh dưới hình thức tóm lược theo tư duy logic. Do vậy người học cần sử dụng hiểu biết về ngữ pháp và quan trọng hơn là ứng dụng vào nhiều hoạt động thực hành để phát huy các chủ đề ngữ pháp trong cuốn sách.
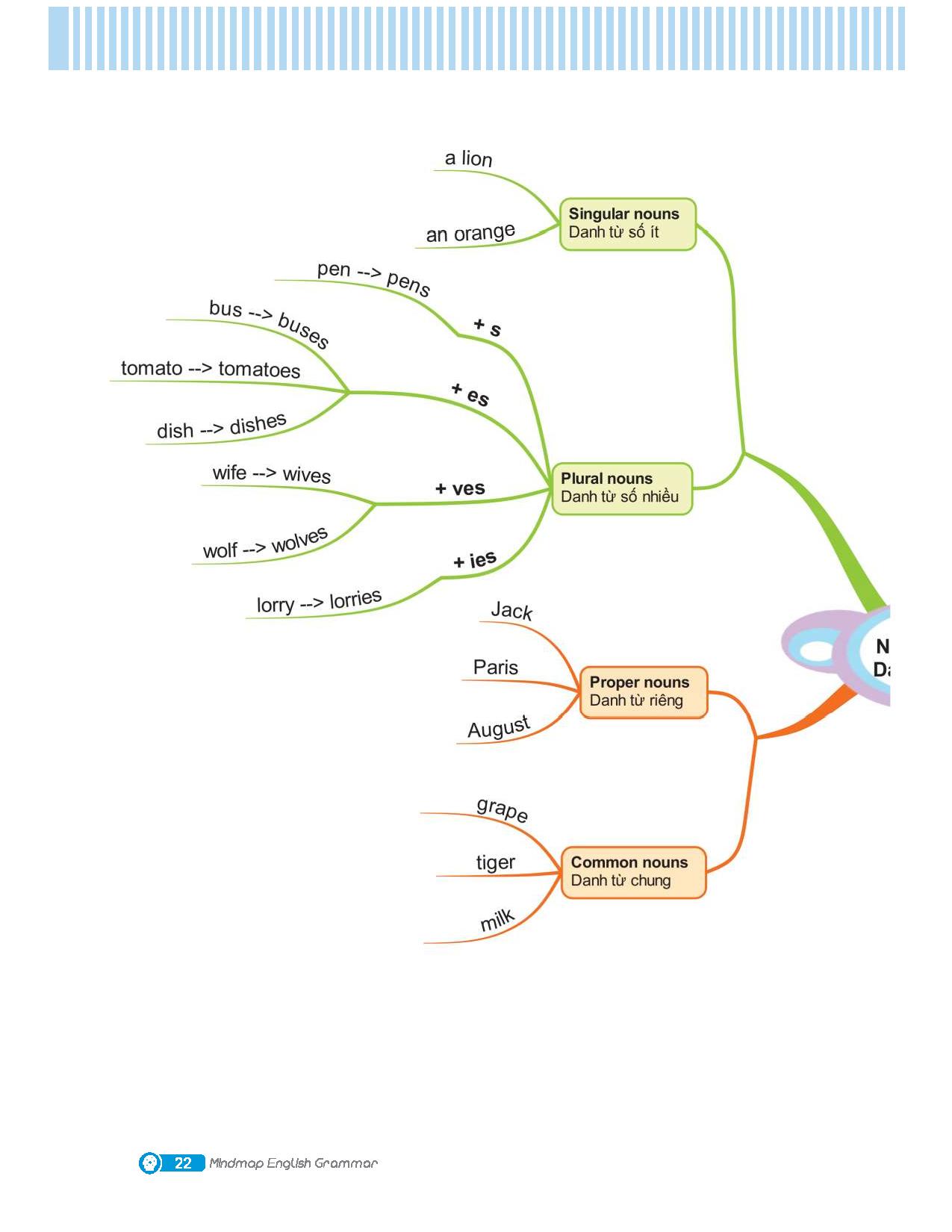
Ngữ Pháp Tiếng Anh Bằng Sơ Đồ Tư Duy có những đặc điểm sau đây:
- Giảng viên có thể hướng dẫn cho người học các chủ đề và chủ điểm ngữ pháp theo tư duy logic qua các sơ đồ tư duy tóm tắt dễ nhớ và dễ hiểu.
- Người học dễ dàng tự học và tham khảo trước khi làm các bài tập ngữ pháp hoặc sử dụng tiếng Anh.
;- Hệ thống bài học được trình bày dạng "mind map" cách tân từ thấp lên cao nên người học yêu thích ngữ pháp tiếng Anh hơn.
- Sau khi học, hiểu, nắm vững các chủ đề, chủ điểm ngữ pháp, người học có thể tự vẽ lấy "mind map" của riêng mình.



























