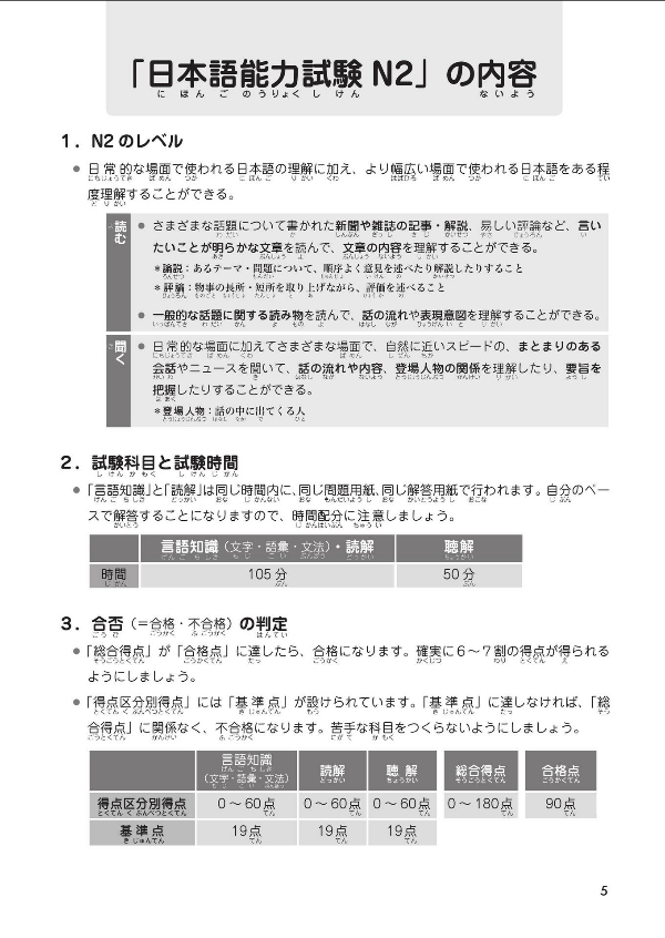
試験の対策をするうえで、まず大切なのが、試験の形式や内容をよく知ること。しかし日本語能力試験では、2010年の改定以降、問題や出題基準が非公開になり具体的な情報が減った分、対策がしづらくなった。特に試験まで日数があまりない場合などに難しくなる。そこで本書では、漢字、語彙、文型、読解・聴解の基本表現など、それぞれにおいてリスト化を試み、「より具体的に」学習ターゲットを提示。習得度や学習課題を自分で確かめながら、合格につながる必須知識を着実に身につけることができる。また「問題のパターンと解答のポイント」では、より実戦的な観点からポイントを整理、得点力アップをはかる。全体を通じ、試験のレベルに細かく配慮しているので、無理・無駄のない効果的な積み上げ学習ができる。最後に、腕試しとして模擬試験1回付き。
1 / 16
日本語能力試験 総合テキスト n2 - japanese language proficiency test comprehensive textbook n2
Số trang
229
TrangNăm XB
Nhà xuất bản
Nhà cung cấp
Tóm tắt nội dung
Sách Liên Quan
Các tác phẩm cùng chủ đề





















